LinkHashMap与LRU

作者:Administrator 发布时间: 2020-09-23 阅读量:0 评论数:0

Android 为我们提供了 LruCache 类,LruCache提供了一种使用LRU缓存的数据结构,里面本质还是对LinkedHashMap的封装。如果你深入研究 LinkedHashMap 的实现原理,就会发现其中就用到了双向链表这种数据结构。LRU (Least Recently Used) 的意思就是近期最少使用算法,它的核心思想就是会优先淘汰那些近期最少使用的缓存对象。

<!-- more --> <!--more-->

LinkedHashMap

JDK文档地址:https://docs.oracle.com/javase/9/docs/api/java/util/LinkedHashMap.html

通过查看LinkedHashMap的文档我们不难得出以下结论:

1、LinkedHashMap继承自HashMap,同时通过双向链表维持迭代元素的有序性(默认插入顺序迭代)

2、 如果在映射中重新插入键,则插入顺序不受影响(如果在调用 m.put(k, v) 前 m.containsKey(k) 返回了 true,则调用时会将键 k 重新插入到映射 m 中)

3、 LinkedHashMap这种结构很适合用来构建LRU 缓存

4、由于底层是HashMap,所以也支持null Key

5、 由于增加了维护链接列表的开支,其性能很可能比HashMap稍逊一筹,不过迭代时间比HashMap快,因为HashMap需要迭代table中的null,而LinkedHashMap直接迭代链表就行

6、底层是HashMap,所以线程也不安全

构造方法

构造方法一共有5个:

// true 表示访问顺序、 false表示插入顺序 
final boolean accessOrder;

// 默认插入顺序
public LinkedHashMap() {
    super();
    accessOrder = false; 
}

// 给HashMap指定初始化容量
public LinkedHashMap(int initialCapacity) {
    super(initialCapacity); 
    accessOrder = false;
}

// 给HashMap指定初始化容量和负载因子
public LinkedHashMap(int initialCapacity, float loadFactor) {
    super(initialCapacity, loadFactor);
    accessOrder = false;
}

// 根据另一个Map初始化自己
public LinkedHashMap(Map<? extends K, ? extends V> m) {
    super();
    accessOrder = false;
    putMapEntries(m, false);
}

// 指定容量、负载因子、排序方式
public LinkedHashMap(int initialCapacity,
                     float loadFactor,
                     boolean accessOrder) {
    super(initialCapacity, loadFactor);
    this.accessOrder = accessOrder;
}

put()方法

其实put()方法调用的是父类HashMap的put()方法,但是其中的newNode()方法被LinkedHashMap重写了,所以LinkedHashMap只不过是重写了newNode从而实现了链表的功能:

// link at the end of list
private void linkNodeLast(LinkedHashMap.Entry<K,V> p) {
    LinkedHashMap.Entry<K,V> last = tail;
    tail = p;
    if (last == null)
        head = p;
    else {
        p.before = last;
        last.after = p;
    }
}

这个tail就是双向循环链表的末尾,由此可见p这个entity被插入到了链表的末尾。

if (e != null) { // existing mapping for key
    V oldValue = e.value;
    if (!onlyIfAbsent || oldValue == null)
        e.value = value;
    afterNodeAccess(e);
    return oldValue;
}

在put过程中,如果遇到key已经存在的情况,会调用afterNodeAccess()方法,先替换value,然后把节点移到链表的末尾,这也就印证了第二点:如果在映射中重新插入键,则插入顺序不受影响(如果在调用 m.put(k, v) 前 m.containsKey(k) 返回了 true,则调用时会将键 k 重新插入到映射 m 中)。

然后调用了afterNodeInsertion()进行老旧节点的淘汰:

关于afterNodeInsertion()方法,可以看remove()方法介绍中的代码!

get()方法

public V get(Object key) {
    Node<K,V> e;
    if ((e = getNode(hash(key), key)) == null)
        return null;
    if (accessOrder)
        afterNodeAccess(e);
    return e.value;
}

这个getNode是HashMap中的方法,用Key快速查找对应的value,不存在则返回null;如果找到了,就判断当前链表排序方式是否是按照访问顺序排序,如果是的话,需要把节点放在链表的末尾。

// move node to last(把节点放在链表的末尾)
void afterNodeAccess(Node<K,V> e) {
    LinkedHashMap.Entry<K,V> last;
    if (accessOrder && (last = tail) != e) {
        LinkedHashMap.Entry<K,V> p =
            (LinkedHashMap.Entry<K,V>)e, b = p.before, a = p.after;
        p.after = null;
        if (b == null)
            head = a;
        else
            b.after = a;
        if (a != null)
            a.before = b;
        else
            last = b;
        if (last == null)
            head = p;
        else {
            p.before = last;
            last.after = p;
        }
        tail = p;
        ++modCount;
    }
}

remove()方法

remove()其实也是HashMap中的方法,本质是调用了removeNode()方法,在这个removeNode()方法中我们可以看到,调用了afterNodeRemoval()方法:

所以,LinkedHashMap的remove操作。首先把它从table中删除,即断开table或者其他对象通过next对其引用,然后也要把它从双向链表中删除,断开其他对应通过after和before对其引用。

既然已经看了afterNodeRemoval()方法,自然再看看afterNodeInsertion()方法与afterNodeAccess()方法,afterNodeInsertion()方法如下:

// possibly remove eldest(可能移除最老旧的节点)
void afterNodeInsertion(boolean evict) {
    LinkedHashMap.Entry<K,V> first;
    if (evict && (first = head) != null && removeEldestEntry(first)) {
        K key = first.key;
        removeNode(hash(key), key, null, false, true);
    }
}

在LinkedHashMap(本质还是HashMap进行put)调用put的时候,不但使用了LinkedHashMap重写的newNode()方法,最后还调用了afterNodeInsertion()方法。LinkedHashMap中被覆盖的afterNodeInsertion方法,用来回调移除最早放入Map的对象,可以看removeEldestEntry()方法的实现:

protected boolean removeEldestEntry(Map.Entry<K,V> eldest) {
    return false;
}

其实这个就是实现LRU的关键了,通过重写该方法,我们可以通过自己设定的规则去判断是否达到了移除元素的时机,如果开启逐出模式(evict = true),并且头节点不为空,而且满足了移除元素的条件,那么就会把最老旧的节点进行移除。afterNodeAccess()方法在上面已经说过了,不再赘述。

Iterator

LinkedHashMap的哈希映射具有两个影响其性能的参数:初始容量和加载因子。它们的定义与 HashMap 极其相似。要注意,为初始容量选择非常高的值对此类的影响比对 HashMap 要小,因为此类的迭代时间不受容量的影响。这句话也就是说你的LinkedHashMap的初始容量跟迭代时间没有关系,为什么呢?我们需要其查看LinkedHashMap的迭代器:

因为它遍历的是LinkedHashMap内部维护的双向链表,而不是散列表,但是双向链表的元素都来源于散列表的,所以无论初始化多大的LinkedHashMap,遍历的时候依旧是走双向链表的指针,逐个逐个next。

测试LinkedHashMap的顺序

测试LinkedHashMap的顺序和HashMap的顺序:

public static void main(String[] args) {
    // 默认是插入顺序
    LinkedHashMap<String, String> map = new LinkedHashMap<>();
    map.put("AAA", "Hello");
    map.put("BBB", "World");
    map.put("CCC", "Linked");
    map.put("DDD", "Hash");
    map.put("EEE", "Map");
    Set<String> keySet = map.keySet();
    for(String k: keySet){
        System.out.println("Key=" + k + ", Value=" + map.get(k));
    }

    System.out.println("========================================");

    HashMap<String, String> hashMap = new HashMap<>();
    hashMap.put("AAA", "Hello");
    hashMap.put("BBB", "World");
    hashMap.put("CCC", "Linked");
    hashMap.put("DDD", "Hash");
    hashMap.put("EEE", "Map");
    Set<String> hashKeySet = hashMap.keySet();
    for(String k: hashKeySet){
        System.out.println("Key=" + k + ", Value=" + map.get(k));
    }
}

public static void main(String[] args) {
    // 使用访问顺序
    LinkedHashMap<String, String> map = new LinkedHashMap<>(16, 0.75f, true);
    map.put("AAA", "Hello");
    map.put("BBB", "World");
    map.put("CCC", "Linked");
    map.put("DDD", "Hash");
    map.put("EEE", "Map");
    Set<String> keySet = map.keySet();

    for(String k: keySet){
        System.out.println("Key=" + k + ", Value=" + map.get(k));
    }
}

可以看到,当我们使用访问顺序构造LinkedHashMap的时候,在遍历时发生了并发修改异常,这是因为我们在访问第一个元素的时候,由于get()方法检测到accessOrder为true,所以把元素放在了链表的末尾,此时去遍历当然会发生并发修改异常!

public static void main(String[] args) {
    LinkedHashMap<String, String> map = new LinkedHashMap<>(16, 0.75f, true);
    map.put("AAA", "Hello");
    map.put("BBB", "World");
    map.put("CCC", "Linked");
    map.put("DDD", "Hash");
    map.put("EEE", "Map");

    map.get("CCC");
    map.get("DDD");
    map.get("AAA");
    map.get("EEE");
    map.get("BBB");

    Set<String> keySet = map.keySet();
    for(String k: keySet){
        System.out.println("Key=" + k);
    }
}

实现自己的LRU

关于LinkedHashMap的知识大致就完了,那么如何基于链表实现 LRU 缓存淘汰算法呢?

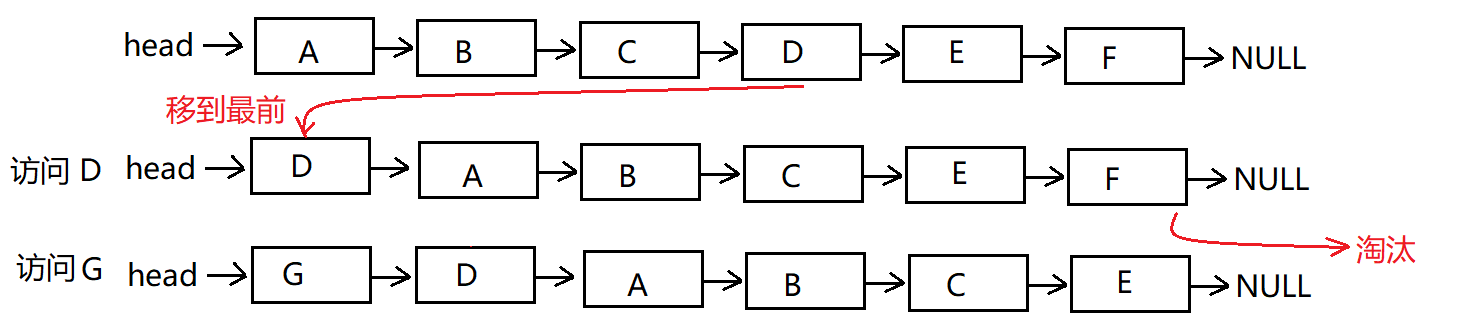
我的思路是这样的:我们维护一个有序单链表,越靠近链表尾部的结点是越早之前访问的。当有一个新的数据被访问时,我们从链表头开始顺序遍历链表。

1、如果此数据之前已经被缓存在链表中了,我们遍历得到这个数据对应的结点,并将其从原来的位置删除,然后再插入到链表的头部。

2、如果此数据没有在缓存链表中,又可以分为两种情况:

  • 如果此时缓存未满,则将此结点直接插入到链表的头部;
  • 如果此时缓存已满,则链表尾结点删除,将新的数据结点插入链表的头部。

这样我们就用链表实现了一个 LRU 缓存,是不是很简单?

这样做虽然可以,但是效率是有问题的,假设我的链表比较长的时候我需要去找我的缓存的对象在不在这个LRU缓存中,需要逐个遍历,时间复杂度为O(n)。有没有一种办法可以很快的判断在不在这个缓存中呢?

那就轮到LinkedHashMap登场了,因为底层是HashMap + 双向链表的数据结构,所以只要通过HashMap来查找就变成了O(logn),甚至O(1)。下面就通过LinkedHashMap实现一个自己的LRU Cache吧:


public class LruCache<K, V> {
    // 默认负载因子
    private static final float DEFAULT_LOAD_FACTORY = 0.75F;
    // 最大缓存数量
    private static final int MAX_CACHE_SIZE = 10;
    // LinkedHashMap
    private final MyLinkedHashMap map;
    // 默认size为16
    public LruCache() {
        map = new MyLinkedHashMap(16, DEFAULT_LOAD_FACTORY, true);
    }

    public LruCache(int initialCapacity) {
        map = new MyLinkedHashMap(initialCapacity, DEFAULT_LOAD_FACTORY, true);
    }

    public void put(K k,V v){
        map.put(k, v);
    }

    public V get(K k){
        return map.get(k);
    }

    public int size(){
        return map.size();
    }

    public void remove(K k){
        map.remove(k);
    }

    public Set<K> keySet(){
        return map.keySet();
    }



    private class MyLinkedHashMap extends LinkedHashMap<K, V> {
        public MyLinkedHashMap(int initialCapacity, float loadFactor, boolean accessOrder) {
            super(initialCapacity, loadFactor, accessOrder);
        }

        @Override
        protected boolean removeEldestEntry(Map.Entry eldest) {
            return MAX_CACHE_SIZE < size();
        }
    }
}

// 测试
public class LruCacheTest {
    public static void main(String[] args) {
        LruCache<Integer, String> lruCache = new LruCache<>(5);
        lruCache.put(1, "AAA");
        lruCache.put(2, "BBB");
        lruCache.put(3, "CCC");
        lruCache.put(4, "DDD");
        lruCache.put(5, "EEE");
        lruCache.put(6, "FFF");
        lruCache.put(7, "GGG");
        lruCache.put(8, "HHH");
        lruCache.put(9, "III");

        lruCache.get(1);
        lruCache.get(5);

        lruCache.put(10, "JJJ");
        lruCache.put(11, "KKK");
        lruCache.put(12, "LLL");
        lruCache.put(4, "MMM");

        System.out.println("lruCache.size() = " + lruCache.size());
        Set<Integer> keySet = lruCache.keySet();
        for(Integer k: keySet) System.out.println("Key = " + k);
    }
}

通过调试我们确实不难发现,整个LRUCache的淘汰过程。

评论